原木和板材的进境之路核心要点


-
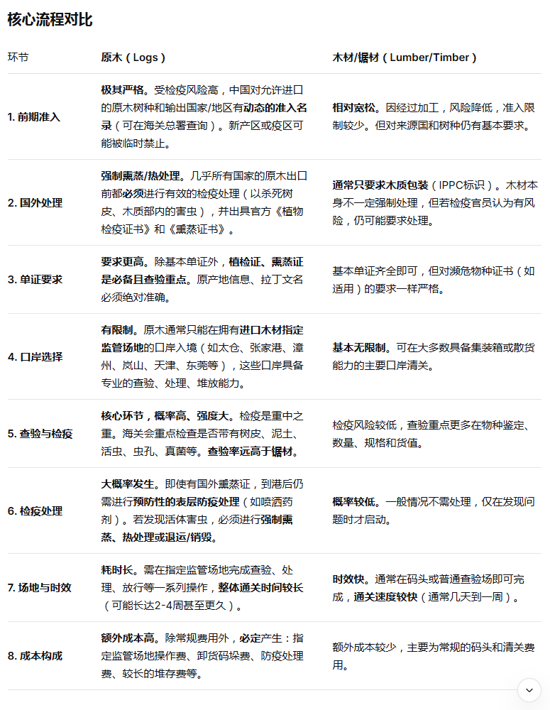
需要的单证基本一致:原产地证书、植检证书(非常重要)、熏蒸证书(如为木质包装,需符合ISPM15标准)、装箱单、商业发票、贸易合同、提单/运单、树种拉丁文名标注(必须提供,用于物种鉴定)
-
物种合规与濒危管制:
-
CITES公约:如果进口的木材树种属于《濒危野生动植物种国际贸易公约》(CITES)附录名录(如部分紫檀木、黄檀木、柚木、沉香木等),必须事先向国家濒危物种进出口管理办公室申办《濒危物种允许进口证明书》。无证进口将面临严厉处罚,甚至触犯刑法。
-
拉丁文名:合同和单证上必须使用准确的树种拉丁文名,避免使用模糊的商业俗称,这是海关和濒管办审核的关键依据。
-
-
检疫要求与熏蒸处理:
-
国外处理:大多数国家出口的木材及其木质包装材料,必须在出口前进行有效的熏蒸或热处理,并随货提供 《熏蒸/消毒证书》 ,证明符合ISPM15国际标准。无此证书或发现活体害虫,可能导致货物被责令退运或销毁。
-
国内处理:如查验发现疫情,海关会监督进行除害处理(如熏蒸、热处理),产生的费用和时间延误由进口方承担。
-
-
单证真实性与一致性:
-
所有国外提供的单证(尤其是原产地证、植检证、熏蒸证)必须真实、有效、信息一致。任何单证不符、信息错误(如体积、重量、品名)都会导致清关延误和额外费用。
-
-
树种鉴定与货值申报:
-
海关会对木材树种进行鉴定,以核实申报是否属实。不同树种的税率和监管条件可能不同。货值申报必须合理,过低申报会被海关估价并可能处以罚款。
-
-
进口国别与政策风险:
-
关注中国与木材出口国的双边贸易政策、临时禁令(如针对某些病虫害爆发的地区)、反倾销反补贴措施等。例如,从一些疫区国家进口特定木材可能被临时禁止。
-
对于首次从事木材进口的企业:
-
从熟悉品种开始:先选择常见、非濒危、准入流程清晰的树种。
-
进行小批量试单:测试整个流程,熟悉各环节。
-
购买全面保险:覆盖运输、火灾、水湿及可能发生的检疫处理风险。
-
建立稳定的供应链:与可靠的国外供应商和国内服务商建立长期合作。

