【干货分享】再生钢铁原料进口深度解析!
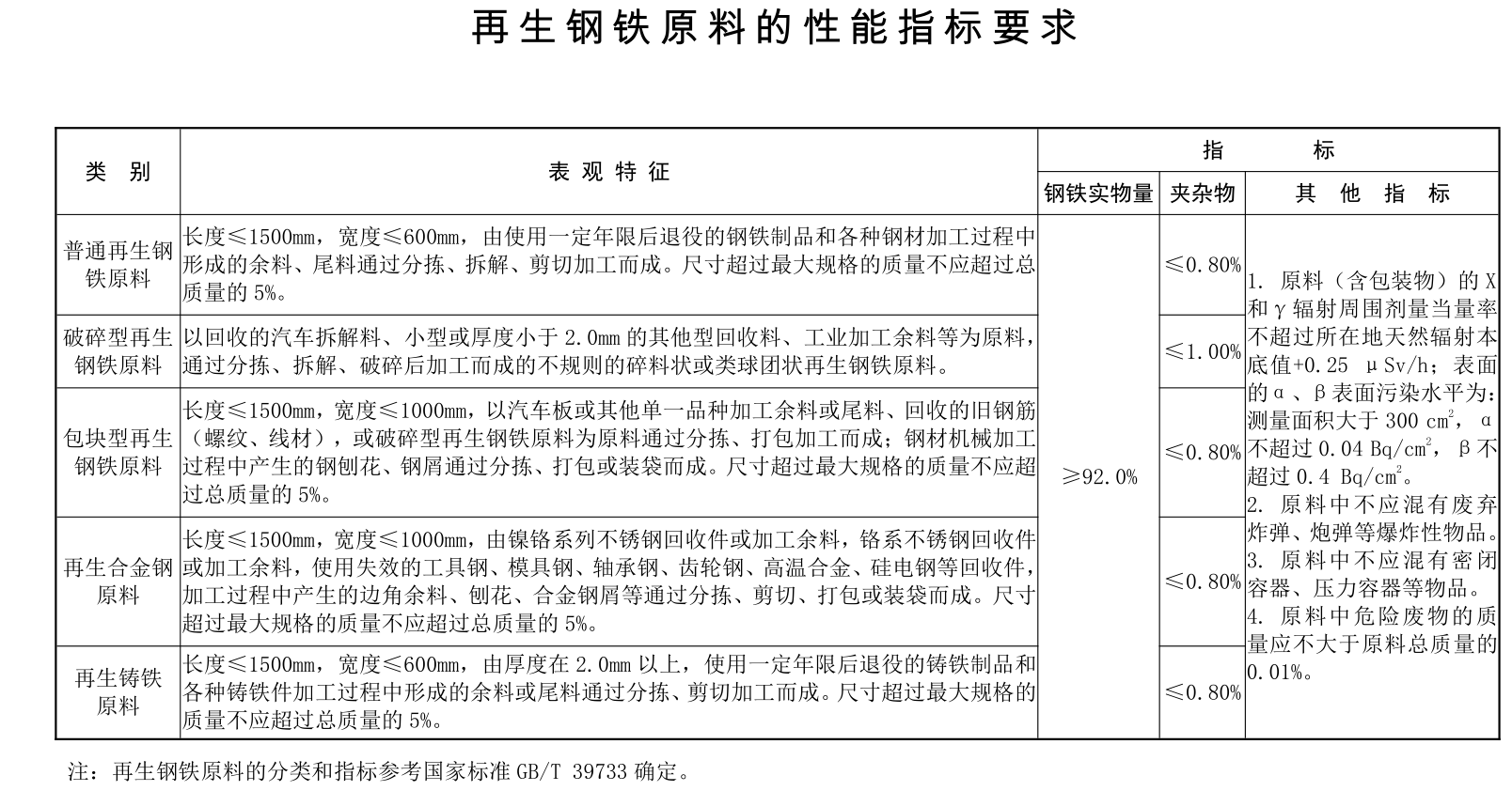
再生钢铁原料是指丧失原有利用价值或虽未丧失但被抛弃的钢铁制品/碎料,需经过熔炼、精炼、精熔等加工处理达到国家标准(GB/T 39733)要求后才能使用的原料,重新获得的钢铁材料,可制成各种钢材,广泛应用于汽车零部件、机械设备、容器及建筑等等,每使用1吨再生钢铁原料可替代1.7吨精矿粉,减少4.3吨原矿开采,节省350千克标准煤,减少1.6吨CO₂排放,具有突出的节能、环保特性。
进入2025年,全球贸易格局仍受地缘政治紧张、供应链重构和绿色转型影响,中国废钢进出口面临复杂局面;进出口关税方面,仍严格执行进口0关税,出口关税40%的标准。2025年6月9日六部委发布关于规范锂离子电池用再生黑粉原料、再生钢铁原料进口管理有关事项的公告,其中明确符合国家标准的进口再生钢铁原料不属于固体废物,可自由进口。这是为推动进口再生钢铁原料的一大举措,目前价格均在上涨中,最新公告将于2025年8月1日开始实施。新标准落地,将阶段性刺激进口实现结构性增长,但仍会收到全球废钢资源争夺加剧及海运成本波动的影响。在重大机遇挑战下,让我们来看一下再生钢铁原料进口有哪些需要注意的方面吧!

一、再生钢铁原料的海关商品编号分别为7204100010、7204210010、7204290010等,仅供通关申报参考。
二、再生钢铁原料进口清关流程:
1、签订进口合同,在进口再生钢铁原料前,需与国外供应商签订正式的进口合同,明确双发的权利和义务。合同内容应包括品名/规格/数量/价格/交货方式/付款方式等条款
2、报检。进口再生钢铁原料到达我国港口后,需向出入境检验检疫机构进行报检。需要资料:(1)合同/发票/装箱单/提单等外贸单据(2)产品说明书/质量保证书等(3)根据法律法规和出入境检验检疫机构要求提供的其他资料
3、报关。报检合格后,企业向海关提交以下材料办理报关手续:(1)合同/发票/装箱单/提单等外贸单据(2)检验检疫证书(3)根据法律法规和海关要求提供的其他资料
4、缴纳税费,再生钢铁原料关税为0,增值税13%,企业需要在规定时间缴纳税费。
5、放行。此时企业可提取货物进行销售或者加工。
三、清关注意事项
1、选择正规可靠的国外供应商,确保再生钢铁原料的质量和数量,同时要关注供应商所在国家的政治、经贸政策等,以降低进口风险
2、加强与海关、检验检疫机构的沟通,在进口前应主动沟通联系了解最新政策动态,确保通关顺利进行
3、提前准备以上所需单证材料
四、其他说明
再生钢铁原料不能与其他种类的再生原料混装,报关时同一报关单下不允许申报不同种类的再生原料,同一报关单下可以申报不同类别的再生钢铁原料。当不同类别的再生钢铁原料有独立包装或采取物理分隔措施,或在卸货时可以区分为不同类别的再生钢铁原料进行分类卸货,可以混装,但应分类放置。
专业的事情专业的人干,如果你有进口需求,请联系我们!

